芯城品牌采购网 > 品牌资讯 > 元器件百科 > CMOS振荡器
芯城品牌采购网
27027
・低压差工作:100%占空比
・输出电压低至0.6V
・1.33%输出电压准确度
・在开关引脚提供可编程转换率
・停机电流 ≤1μA
・可调开关频率高达4MHz
・内部或外部补偿
・可选脉冲跳跃/强制连续/具可调突发箝位的突发模式工作
・可选具内部补偿的有源电压定位
・通道间可选0°/90°/180°相移
・固定内部和可编程外部软启动
・准确的启动跟踪功能
・采用耐热增强型4×4mm QFN-24和TSSOP-24封装
CMOS 振荡器的特性以IDT公司推出的全硅 CMOS 振荡器 MM8202 和 MM8102为例。
这些集成电路满足小型化要求,在消费、计算和存储应用中无需使用石英谐振器和振荡器,为所有常见串行有线接口提供优异的链接性能,其中包括 S-ATA、PCIe、USB 2.0 和 USB 3.0。产品提供的晶圆形式实现了板上芯片(CoB)和多芯片模块(MCM)组装设计,有效节省了空间。
MM8202 和 MM8102 采用标准 CMOS 技术,无需任何机械频率参考,无论是石英或微机电系统,都为 IDT 用户提供了石英谐振器和振荡器完全集成的替代产品。此外,MM8202 还是超薄消费设备的理想选择,如高容量 SIM 卡和 USB 闪存驱动器。
MM8102 和 MM8202 提供优异的频率精度(MM8102 低于 300ppm)和高频运行(高达 133MHz),是常见高带宽串行有线接口的理想选择。两款器件消耗的有源功率非常低(1.8V 的典型值为 2mA)。此外,在待机模式下,功耗降低至 1uA。因没有任何移动元件产生电子频率,全硅单片器件还具有优良的抗冲击和抗振动特性。
MM8202/MM8102产品特性
1、优异的频率精度(MM8102 低于 300ppm)和高频运行(高达 133MHz);
2、有源功率非常低(1.8V 的典型值为 2mA);
3、在待机模式下,功耗降低至 1μA;
4、优良的抗冲击和抗振动特性;
5、多频率支持。
MM8102功能框图

MM8102应用电路图


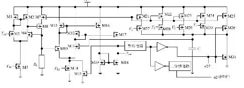
CMOS 振荡器电路的工作原理图 如图所示。M1~ M5, M7, M8, R1构成了单位增益缓冲器 ,使Vol Vref ,决定了振荡器的充电电流基I1( I 1 = Vo / R1),在设计时可以调节R1 的大小实现对充电电 流基I 1的调整。M10~ M18 构成了电压比较器,利用M18,M19 电流镜产生单端输出Vout。由 M25 产生镜像电流I2,对时间常数电容C充电。随机电流充电电路由随机控制信号( V1 ~ V4 ) 随机打开 M27~ M30管,由于镜像的作用,电容C充电电流变大,加快电容C充电速度,即改变了振荡器的频率。在电路中M21~ M24各管的宽长比比值设计为 8 B 4 B 2 B 1,使振荡器的振荡频率可以完全覆盖某一频率范围,从而保证该振荡器在某一频率范围内连续随机变化。
当电容C上的电压Vc低于Vref 时,电压比较器的输出为0;而当 Vc 高于 Vref 时,比较器的输出电压升高, 直到比较器的输出电压高于整形电路( 施密特触发器)的上阈值电压( VT + ) 时, Vc = V out = V+ ,充电结束,a27T为1。电容上的电 荷通过M31放电,比较器输出电压下降,当比较器输出端电压低于VT 时,整形电路输出 为 1,完成一个周期的充放电工作.
因此, 充放电的确切时间为:

式中: VT 为施密特触发器正向翻转阈值; VT 为施密特 触发器负向翻转阈值。

即整形电路的输出为低电平的时间远远小于为高电平的时间。
二分频电路,将振荡器输出信号整形,实现方波输出。
由于t放 约占(t放+t充)的1%,因此计算时可以忽略t放,在仿真时改变R1的大小,就可以达到预期的目标。整个电路输出时钟为:

1、 器具应放置在较牢固的工作台面上,环境应清洁整齐,通风良好。
2、 用户提供的电源插座应有良好的接地措施。
3、 严禁在正常工作的时候移动机器。
4、 严禁物体撞击机器。
5、 严禁儿童接近机器,以防发生意外。
6、 更换熔断器前应先确保电源已切断。
7、 使用结束后请清理机器,不能留有水滴、污物残留。
免责声明:
文章内容转自互联网,不代表本站赞同其观点;
如涉及内容、图片、版权等问题,请联系2644303206@qq.com我们将在第一时间删除内容!